Log in
Spaces
People
Hit enter to search
Help
Online Help
Keyboard Shortcuts
Feed Builder
What’s new
Available Gadgets
About Confluence
Log in
Public Space
Page tree
Browse pages
Configure
Space tools
A
t
tachments (3)
Page History
Page Information
Resolved comments
View in Hierarchy
View Source
Export to Word
Pages
Public Space Home
10. MSA Research
Jira links
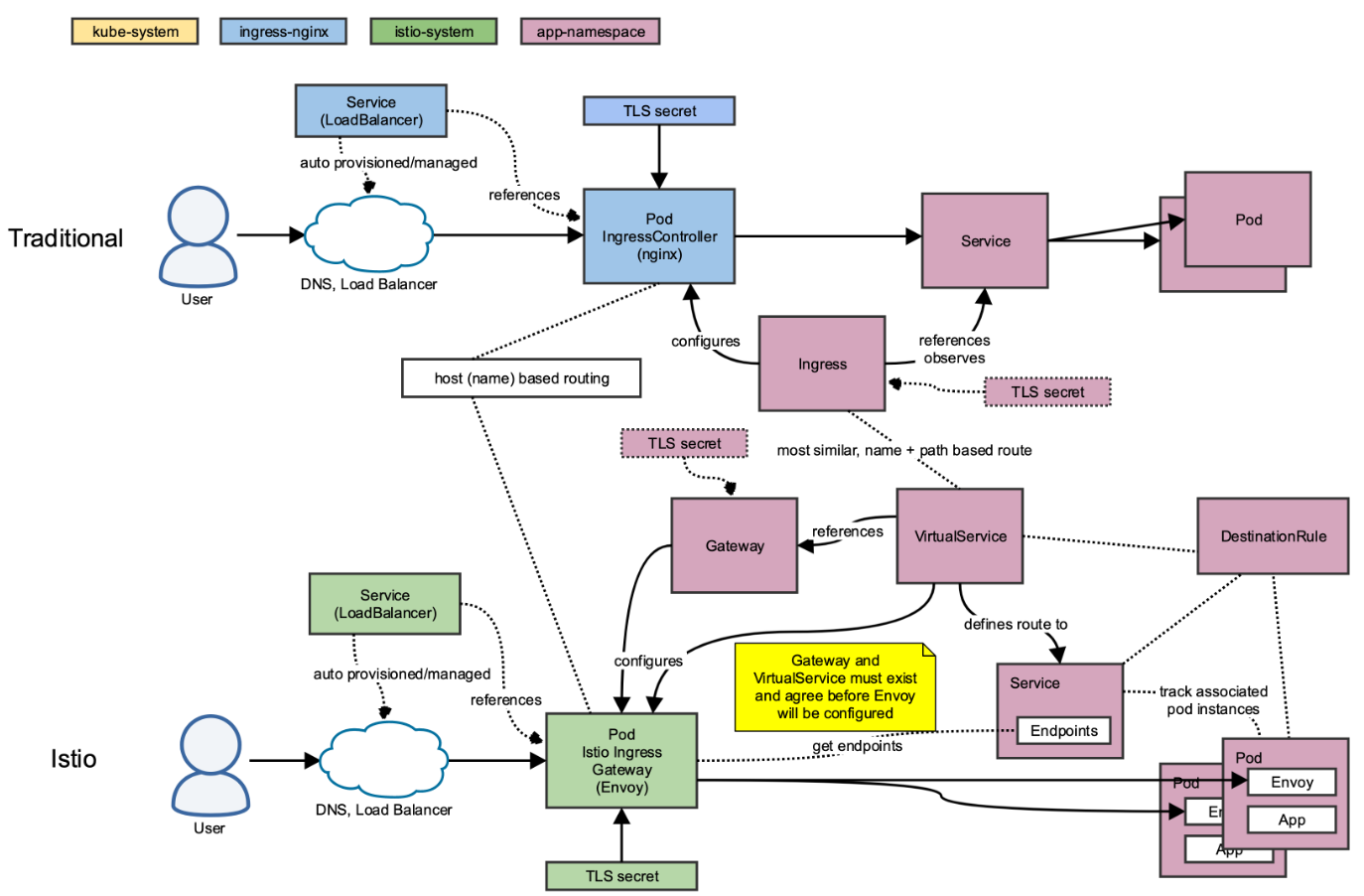
K8S IngressController vs Istio IngressController
Created by
Sansae
, last modified on
Jun 14, 2021
https://software.danielwatrous.com/istio-ingress-vs-kubernetes-ingress/
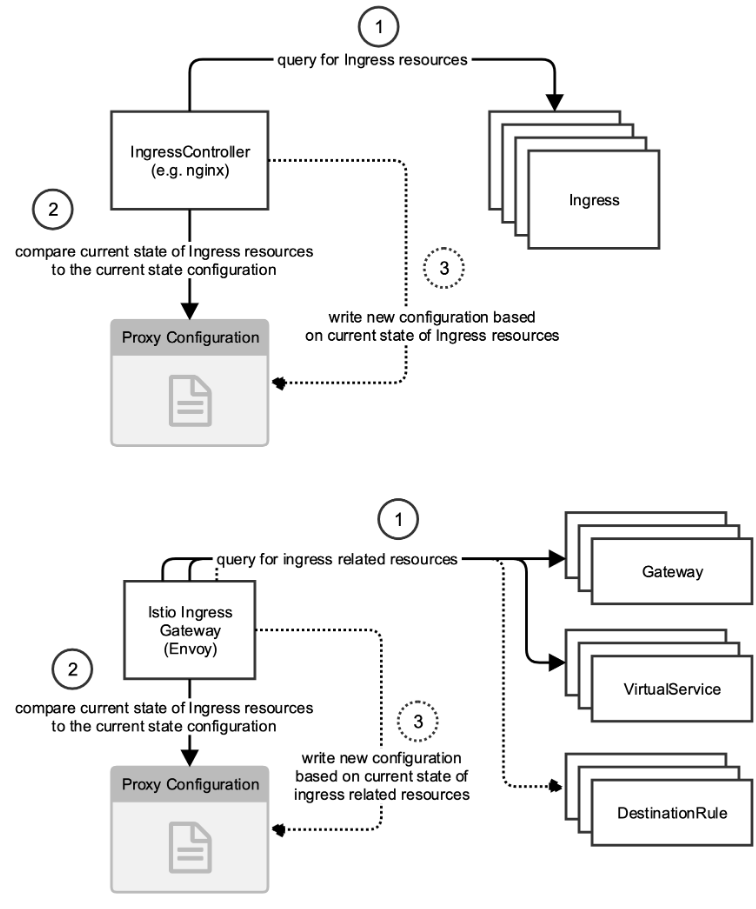
Automatic (re)configuration
No labels
Overview
Content Tools
{"serverDuration": 136, "requestCorrelationId": "eb1fc6c38112fd06"}