Log in
Spaces
People
Hit enter to search
Help
Online Help
Keyboard Shortcuts
Feed Builder
What’s new
Available Gadgets
About Confluence
Log in
Public Space
Page tree
Browse pages
Configure
Space tools
A
t
tachments (4)
Page History
Page Information
Resolved comments
View in Hierarchy
View Source
Export to Word
Pages
…
Public Space Home
02. Azure Cloud Research
Azure Application Gateway
Application Gateway from AzureDocs
Jira links
Application Gateway Summary
Created by
Sansae
on
Oct 21, 2021
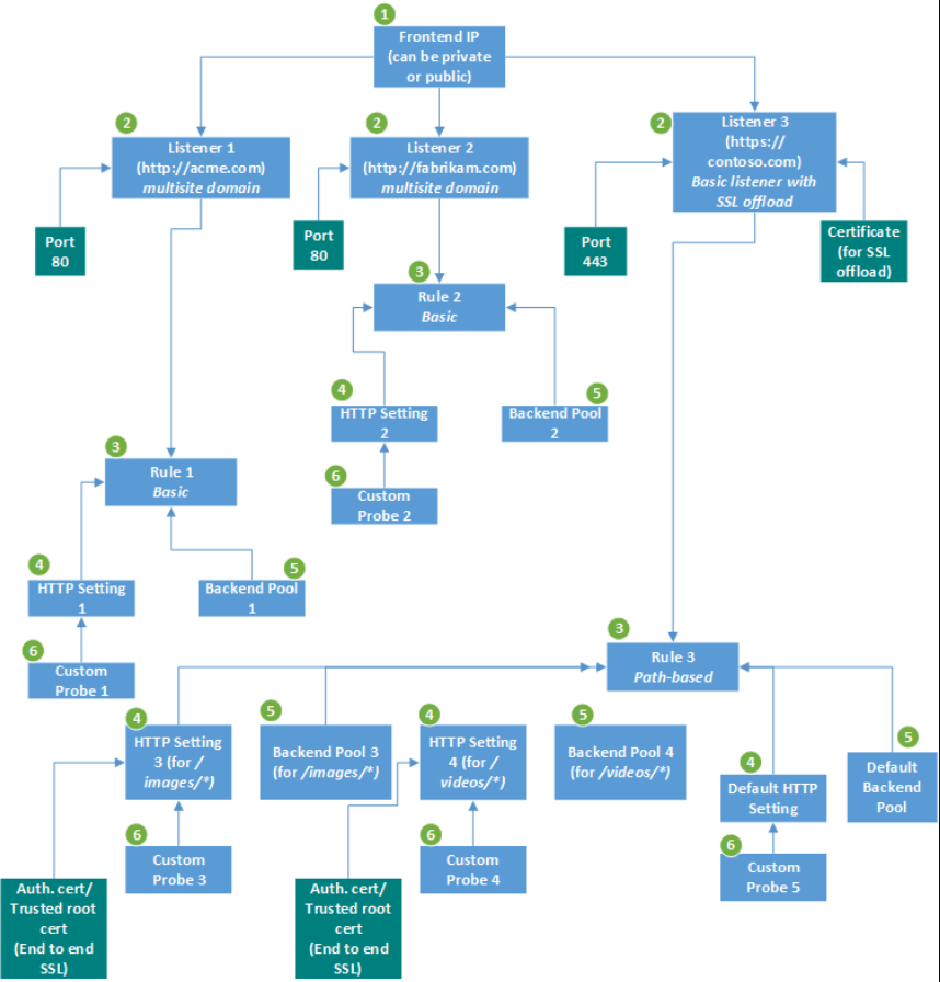
https://docs.microsoft.com/ko-kr/azure/application-gateway/
No labels
Overview
Content Tools
{"serverDuration": 175, "requestCorrelationId": "a6d323e0c5c676c8"}